In Zukunft werden wir mit der kontinuierlichen Verbesserung der industriellen Innovationskette und der Anhäufung reichhaltiger Daten die vollständige Kombination von Produkten und Technologien für elektronische Papierdisplays mit der Industrie realisieren und so einen starken „Schwungradeffekt“ zeigen, der den schnellen Wandel unterstützt der Branche und ermöglicht die Entstehung weiterer Geschäftsmodelle und Unternehmenswerte.
Ab 2020 hat die VR-Industrie, die von der durch die Epidemie stimulierten Entwicklung der „Hauswirtschaft“ profitierte, ein explosives Wachstum erlebt vor- und nachgelagerte grundlegende Hardwareleistung ist im Grunde vollständig, die Ökologie wird immer reichhaltiger und die Branche ist reif für einen Ausbruch.
In dieser Ausgabe beginnt „E“ mit der Kolumne „Insights“. neue Wendepunkte neuer Industrien.
Einblick in die VR-Branche in eine Zeit der rasanten Entwicklung
Drei große Veränderungen in der Branche
Es gibt drei große Veränderungen in der Entwicklung der VR-Industrie

Erstens dringen VR-Anwendungen allmählich in jeden Aspekt des Lebens der Menschen ein. Zum Beispiel realisierten China Unicom und das Nationaltheater die Online- und Offline-„doppelte Leistungsintegration“ durch VR-Anwendungen, und das Theater mit tausend Menschen begrüßte 650.000 Zuschauer zum „Immersiven“. „Leistung zugleich.
Zweitens löst VR-Hardware nach und nach die drei technischen Probleme Schwindel, Übertragungsverzögerung und niedrige Bildschirmauflösung und wird immer ausgereifter und perfekter.
3. Die VR-Technologie beschleunigt allmählich die Entwicklung des industriellen Metauniversums. Die Integration von Spitzentechnologien wie VR, 5G, künstlicher Intelligenz und Digitalisierung hat einen neuen Raum für VR-Anwendungen geschaffen und eine neue Spur für Konsum und Industrie eröffnet.
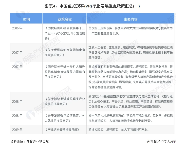
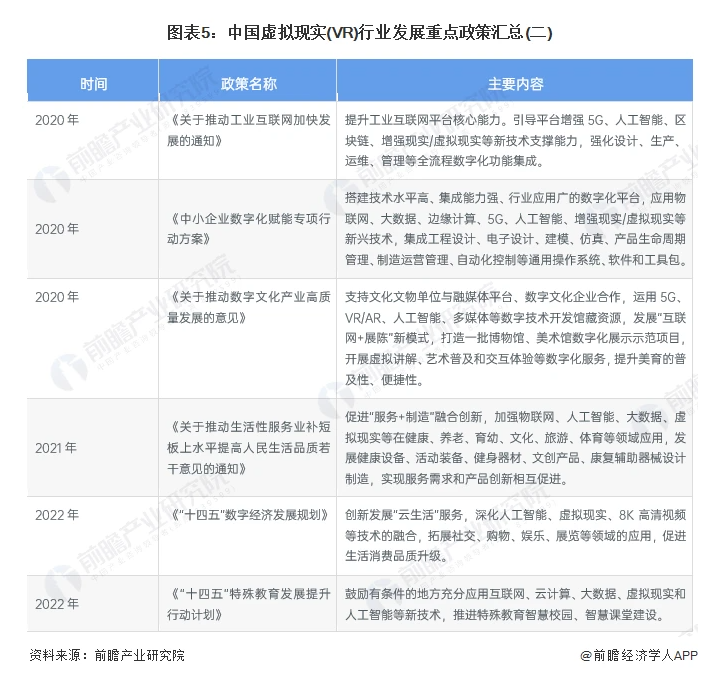
Die Politik nimmt weiter zu und beschleunigt die Durchdringung


Da Regierungen auf allen Ebenen VR, Metaverse und anderen Branchen mehr Aufmerksamkeit schenken, wird die VR-Branche insgesamt im Jahr 2022 ein neues Niveau erreichen.
Ende 2022 haben Chinas fünf Ministerien, darunter das Ministerium für Industrie und Informationstechnologie, das Ministerium für Bildung und das Ministerium für Kultur und Tourismus, gemeinsam den Aktionsplan für die integrierte Entwicklung von Virtual Reality und industrieller Anwendung (2022-2026) herausgegeben ). Günstige Richtlinien haben die Entwicklung der VR-Industrie vertieft, mehr Unternehmen, Kapital, Benutzer und andere industrielle Rollen angezogen und gemeinsam einen positiven Kreislauf der industriellen Entwicklung aufgebaut.
Der Monitor bestimmt die Kernparameter
Als eine der drei großen Infrastrukturen des Meta-Universums bietet die Entwicklung der Near-Eye-Display-Technologie in der VR-Industrie die notwendige Hilfe für den Aufbau immersiver Erfahrungen und Dienste, die Virtual-Real integrieren.
Im Gegensatz zu den Bildschirmen herkömmlicher elektronischer Geräte wie Mobiltelefonen bestimmt die Wahl des Displays die drei Kernmetriken von VR, PPD, FOV und Persistenz, aufgrund der Nähe des VR-Bildschirms zu den Augen.
FOV (Field Of View): stellt den Sichtbereich des VR-Sichtfelds dar. Der Wert wirkt sich direkt auf das Eintauchen aus;

Pixel pro Grad (PPD): stellt die Schärfe des VR-Sichtfelds dar. Je höher der Wert, desto feiner können die Details angezeigt werden.

Persistenz: steht für Schwindel, der durch das VR-Gesichtsfeld erzeugt wird. VR-Geräte können das Nachleuchten des Bildschirms reduzieren, indem sie die hohe Bildwiederholfrequenz erhöhen.
E-Ink-Bildschirme für VR?
Wir haben von E-Paper-Displays in Lesegeräten, Telefonen, Computern und anderen elektronischen Geräten gesehen und gehört, aber hätten Sie jemals gedacht, dass VR eines Tages E-Ink-Bildschirme verwenden würde?
Das Sol Reader, ein VR-Headset, das auf der CES 2023 debütierte, verfügt über zwei E-Ink-Bildschirme, die es Benutzern ermöglichen, E-Books und andere Dokumente bequem und eintauchend zu lesen, ohne dass ein Handheld-Gerät erforderlich ist.

Dank der langen Akkulaufzeit des E-Ink-Bildschirms wiegt das VR-Headset nur 113 Gramm und hält mit einer einzigen Ladung 30 Stunden. Benutzer passen das Objektiv mit dem Schieberegler an ihre Augen an und nehmen die Dioptrieneinstellung vorweg Beinstützen können zusammengeklappt werden, sodass sie leicht in den Koffer passen.

Das VR-Head-Display mit E-Ink-Bildschirm zeigt uns, dass E-Paper-Displays weiterhin die traditionelle Display-Technologie der Branche durchbrechen und die "Vision" erstaunlicher und gesünder machen.
DKE:E-Paper durchbricht die Anwendungsökologie
Obwohl der Anwendungsbereich von E-Paper-Displays nicht vollständig mit dem von traditionellen LCD-Displays übereinstimmt, ist das Entwicklungspotenzial von E-Paper, die Anwendungsökologie mit seinen eigenen Vorteilen in Zukunft zu durchbrechen, nicht zu unterschätzen. Es wird sich ständig ändern die "alte" Erkenntnis der Industrie und führen das "neue" Upgrade von Produkten.
1. Intelligente Augenschutztechnologie verbessert das sensorische Erlebnis

Reflex-Display-Technologie für elektronische Papieranzeige, Wiederherstellung papierähnlicher Bilder, 180 ° ultraweiter Blickwinkel, keine Angst vor direktem Licht, kein Stroboskop, kein blaues Licht, gute Bildqualität, intelligenter für Gesundheit und Augenschutz.
2. Kohlenstoffarme "schwarze Technologie" hilft bei der "Kohlenstoffneutralität"

Verglichen mit dem LCD der gleichen Größe ist der Energieverbrauch der elektronischen Papieranzeige sehr gering und kann die Solarstromversorgung unterstützen, die Anzeige nach einem Stromausfall nachhaltig halten und die Umwelt effektiv verbessern.
Drei: Vollfarbiges elektronisches Papier macht "Vision" erstaunlicher

Kombiniert mit dem aktuellen strategischen Dual-Carbon-Hintergrund und dem technologischen Upgrade-Durchbruch der Farbanzeigetechnologie für elektronisches Papier kann es komplexe Vollfarbenfarben und -bilder anzeigen, schnell die Aufmerksamkeit der Benutzer auf sich ziehen und umfassendere, lebendigere und umfangreichere Informationen anzeigen.
Der Hintergrund der Integration von VR + elektronischer Papieranzeigetechnologie erklärt uns, dass der Aufstieg einer Branche oder die Schaffung eines populären Produkts die Möglichkeit bietet, die Betriebseffizienz und Erfahrung verschiedener Branchen durch die Erforschung der Anzeigetechnologie erheblich zu verbessern und so Wirtschaftlichkeit zu generieren und Sozialleistungen.
Die Display-Technologie für elektronische Papiere spielt derzeit eine wichtige Rolle bei der Entwicklung von Smart Cities, dem Internet der Dinge und der digitalen Wirtschaft und wird in Zukunft mit zunehmenden Anwendungsszenarien die industriellen Grenzen sicherlich erweitern.
Als neuer Dienstleister für die Herstellung von Anzeigetechnologie für elektronisches Papier im Bereich des Internets der Dinge hat sich DKE stets dafür eingesetzt, elektronisches Papier in jede Familie und jedes Unternehmen einzuführen und eine intelligente Welt aufzubauen, in der alles miteinander verbunden ist.
In Zukunft werden wir mit der kontinuierlichen Verbesserung der industriellen Innovationskette und der Anhäufung reichhaltiger Daten die vollständige Kombination von Produkten und Technologien für elektronische Papierdisplays mit der Industrie realisieren und so einen starken „Schwungradeffekt“ zeigen, der den schnellen Wandel unterstützt der Branche und ermöglicht die Entstehung weiterer Geschäftsmodelle und Unternehmenswerte.